发布时间:2026-01-28 06:11:21 阅读: 次
一直以来,我们都希望给所有热爱篮球,热爱体育竞技的JRs创造一个"认真有趣、有一说一"的的社区:大家可以在这里分享观赛感受、讨论战术与球员表现,第一时间获取赛事信息与热点动态。用认真的内容和各种好玩的梗,交流碰撞出更多有趣的火花。
但近期我们也注意到——部分讨论出现了明显的不友善倾向:有部分JRs不以正常讨论为目的,长期带节奏、引战对立,刷屏宣泄,甚至对球员和其他JRs进行侮辱攻击、诅咒伤病等。这类内容会迅速把讨论拉向互喷和对立,挤压认真分析和正常交流的空间,也会让愿意认真聊比赛的人逐渐被劝退,这不是JRS直播吧该有的讨论氛围。
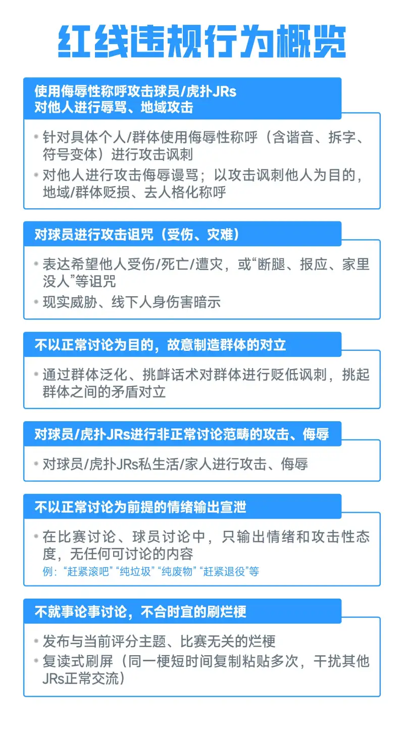
以下为评分板块明确不欢迎且持续严格管控的违规内容&违规类型

赫罗纳官方社媒晒照,国足主帅邵佳一访问交流
JRS直播吧1月29日讯近日,赫罗纳俱乐部官方社媒发图,晒出了到访的国足主帅邵佳一。赫罗纳社媒写道:今天我们接待了中国国家队主帅邵佳一的来访。非常荣幸!...
媒体人:今年争冠格局要有变化了,罚分很可能达到两位数!
JRS直播吧01月29日讯今天上午召开的假赌黑问题专项整治行动发布会,预计将对俱乐部进行罚分。媒体人李平康透露:今年争冠格局要有变化了,罚分很可能达到两位数!...
奋进·2026|辽宁铁人冬训热身赛vlog
奋进·2026|辽宁铁人冬训热身赛vlog...
只待官宣!大连英博举办答谢宴,前三镇外援斯坦丘现身宴会
JRS直播吧1月29日讯大连英博俱乐部官博昨日更新,球队举行了主题为“感恩有你”的答谢宴,罗马尼亚国脚斯坦丘现身宴会。尽管目前大连英博尚未官宣斯坦丘的加盟,但球员加盟英博已基本板上钉钉。斯坦丘此前效力于热那...
石家庄功夫三位外援康拉德、多米尼克、比达尔来到球队会合
石家庄功夫三位外援康拉德、多米尼克、比达尔来到球队会合,来看看他们在功夫训练的第一天是如何度过的吧!...
媒体人:领队、教练、翻译、队医个人行为会被认定为俱乐部行为
JRS直播吧01月29日讯今日上午10:00,足球行业“假赌黑”专项整治行动的相关会议将在北京召开。媒体人李平康发文表示:领队、教练、翻译、队医个人行为会被认定为俱乐部行为!...
瓦科生日快乐
...
津媒:多名U23球员将补充入队,国足3月热身赛时可能更加年轻
JRS直播吧1月29日讯据《今晚报》报道,邵佳一正在对国足进行年轻化改造,在3月份的国际热身赛时,球队的年龄结构可能会更为年轻。中国男足结束了2026年首期集训,队伍回到北京后暂时解散,队员回到各自所在俱乐...
津媒:津门虎队即将开启高强度热身模式,3名国脚已随队训练
JRS直播吧1月29日讯据《天津日报》报道,津门虎队接下来在西班牙的主要任务是磨合阵容打好热身赛。目前津门虎队正在西班牙拉练,经过几天的适应、调整,即将在两天后,开启两周之内6场比赛的高强度热身。从最近训练...
㊗️法比奥生日快乐
...